上海市胸科医院(暨上海交通大学医学院附属胸科医院),创建于1957年,为我国最早建立的集医疗、教学、科研为一体的,以诊治心、肺、食管、气管、纵隔疾病为主的三级甲等专科医院,被卫生部指定为全国心胸外科进修基地。
为适应医院快速发展需要,现向社会公开招聘以下岗位。
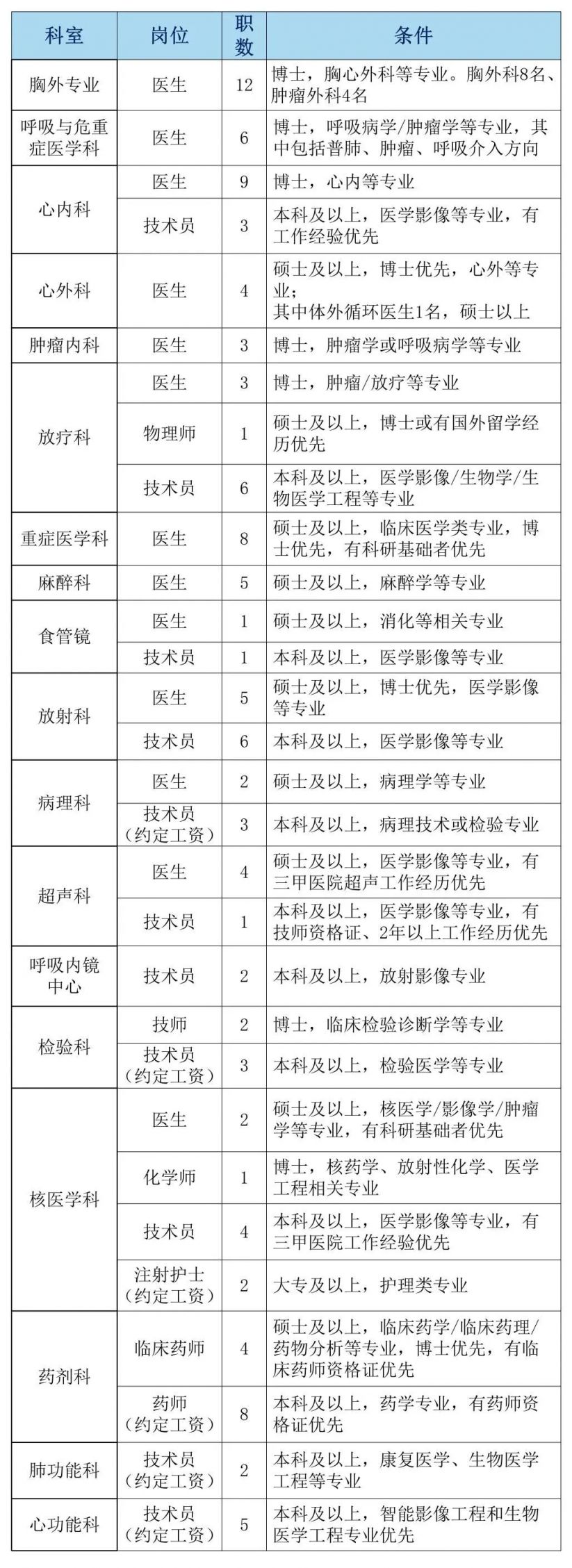
01医师/医技岗位
※医生岗位:2010年及以后毕业的,需取得住院医师规范化培训合格证书
02护理岗位
03管理岗位
04科研岗位
05住院医师规范化培训招录计划
06简历投递
1. 应聘者请于即日起,登录上海市胸科医院官方招聘平台https://xkrs.shchest.cn/#/login或扫描右侧二维码投递简历,操作流程:注册登录→编辑简历(基本信息、教育经历、工作经历、论文情况、人才项目为必填项*)→生成简历→预览简历(确保信息正确无误)→选中招聘岗位进行投递。
2. 如遇到招聘平台临时关闭无法投递时,个人简历电子版(包括:①各阶段学历、实习、工作经历,医生请注明规培医院+基地名称+规培时间+出站时间;②学历证明、毕业生推荐表和成绩单、校级以上荣誉证书、英语四六级等证书;③职称资格;④科研成果等)可发至邮箱:xkyy_rsk@126.com,邮件主题中注明应聘岗位、姓名、学历、毕业院校。
3.请勿重复投递简历,招聘信息在职位满额前一直有效。
4.联系方式:吴老师
22200000*7095,62802560
温馨提示:微信搜索关注【本地宝上海招聘】,对话框发送【医院】即可获取上海各区医院招聘汇总,还有事业单位、大厂、国企央企等招聘信息~


事业单位
什么是?

